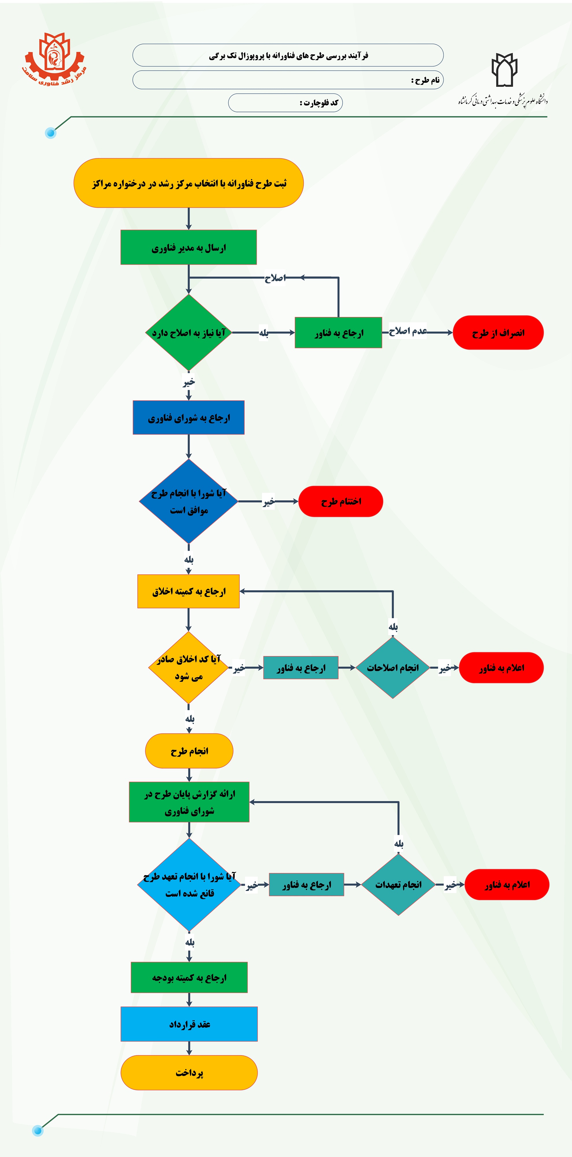
فراخوان حمایت از طرح
های فناورانه در نیمه ی هر فصل در سایت مدیریت توسعه فناوری اعلام می شود. در این
فرآیند برترین ایده های ارسال شده جهت ساخت نمونه اولیه ی محصول، مورد حمایت قرار
می گیرند. شرکت در این فراخوان برای اعضای هیئت علمی، دانشجویان ، کارکنان و شرکت
های عضو مرکز رشد دانشگاه علوم پزشکی کرمانشاه مجاز است. سقف حمایت در این فراخوان ها حمایت پیش بینی شده بدون سقف می باشد و بر اساس هزینه نمونه اولیه براورد خواهد شد "که پس از تائید" شورای فناوری و کمیته ی بودجه طی دو تا سه
قسط به فناور پرداخت می گردد. چنانچه فناور به تعهدات قرارداد عمل نماید، این وجه
بلاعوض خواهد بود و در غیر این صورت فناور ملزم به بازپرداخت وجه می باشد. 10 درصد
مالکیت فکری طرح به دانشگاه علوم پزشکی کرمانشاه تعلق خواهد گرفت.
در صورتی که فناور بخواهد پس از ساخت نمونه اولیه ی محصول از حمایت
مالی دانشگاه بهره مند شود می تواند پروپوزال تک برگی موجود در سایت را تکمیل و در
زمان فراخوان ارسال نماید.
فرآیند پذیرش طرح های فناورانه

فرآیند
پذیرش طرح فناورانه با پروپوزال تک برگی

فرآیند
پرداخت طرح فناورانه